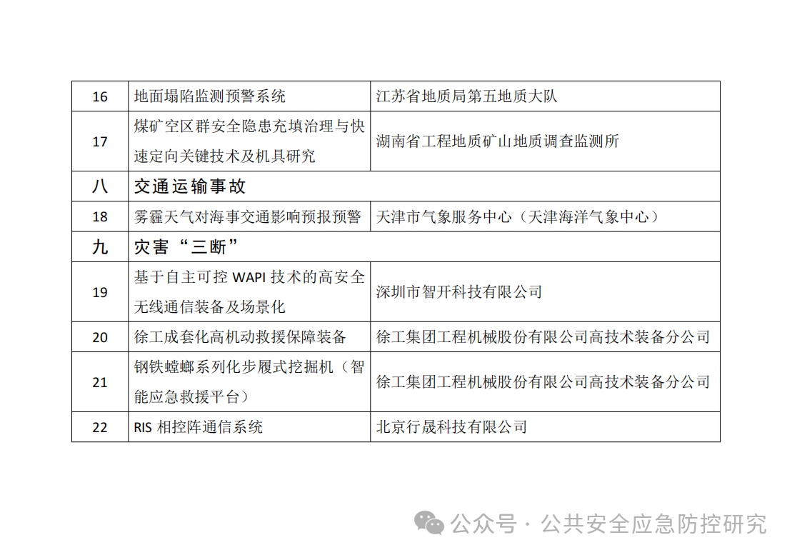
重要通知丨关于入选《2025年度安全应急装备产业应用案例集》的通知










附件下载:
编辑:占奥林
校对:孙辰
供稿:产业分会蓝皮书编制组
【大国安全 产业为基】中国灾害防御协会安全应急产业分会:全要素链接供需两端,全产业赋能高质发展,全栈式服务安全应急。联系:张主任15210310838










附件下载:
编辑:占奥林
校对:孙辰
供稿:产业分会蓝皮书编制组
【大国安全 产业为基】中国灾害防御协会安全应急产业分会:全要素链接供需两端,全产业赋能高质发展,全栈式服务安全应急。联系:张主任15210310838